ハイサイドmosfetゲート・ドライバのブートストラップ・コンデンサ。boot1ピンとsw1ピンの間に、100nfのセラミック・ コンデンサ(電圧定格10v以上)を接続します。 boot1 a5 o vin b1 – b2 i チャージャ入力電圧。vinとgndの間に1μfのセラミック・コンデンサを使用しスポンサード リンク 負荷駆動制御回路 スポンサード リンク 要約 課題 ブートストラップ回路およびチャージポンプ回路を併用した負荷駆動制御回路において、ブートストラップ回路から安定して電圧を出力させることができる負荷駆動制御回路を提供する。チャージポンプの出力電圧も上昇する。チャージポンプは、 この電圧をブートストラップコンデンサ内に維持し、ir2125 の不足電圧限界レベル以下にならないようにしている。 設計上の考慮事項 555の絶対最大電圧は18vである。この値をツェナーダイ
ブートストラップ入門 Rで学ぶデータサイエンス 4 汪 金芳 桜井 裕仁 金 明哲 本 通販 Amazon
ブートストラップ チャージポンプ
ブートストラップ チャージポンプ-(a)チャージポンプ方式 (b)ブートストラップ方式 図2. 上アーム素子の駆動法 まで充電されます。次にmn1 がオフ、mp1 がオンした時、c1 に溜まった電荷は、 c2 に移されます。 (57)要約 課題ポンピングの効率を向上させて迅速な動作周波 数に適用し得るブートストラップ(Bootstra p)チャージポンプを提供する。 解決手段複数のNMOSトランジスタが左右対称的 に構成されたフリーチャージ電圧出力部(50)と、各 クロック信号(CLKX,CLKY,2CLKX,2C LKY) を入力



チャージポンプ回路
Nチャンネル mosfetを用いる様、バッテリ電圧より高い電源電圧を生成するブートストラップ キャパシタを用いております。内部のチャージ ポンプを使用しハイサイド側はdcでの (100% デューティ サイクル) 駆動を行えます。チャージポンプ回路とは、Nch MOSFET のゲート駆動電圧生成用の昇圧回路です。 図 35 に例としてCross Couple 型のチャージポンプ回路の基本動作を示します。 この回路では、( a ) と ( b ) の動作を繰り返すことで、負荷にチャージ・ポンプは,コンデンサをスイッチするこ とによって電位を変化させます.そのため,消費電流 はそのスイッチをコントロールするICの消費電流に 大きく依存しますが,それでも数十μA~数百μA程 度です. ほとんどのチャージ・ポンプICは,PFM(Pulse
たスイッチにより、外付けのブートストラップ・ダイオードは不 要です。内部チャージポンプにより、100%のデューティ・サイク ル動作が可能です。 無負荷時の静止電流が40˜aと少ないので、バッテリ駆動シ ステムでの動作時間が長くなります。optiloopブートストラップチャージポンプ回路 Info Publication number JPB2 JPB2 JPA JPA JPB2 JP B2 JP B2 JP B2 JP A JP A JP A JP A JP A JP A JP B2 JP B2 JP B2 Authority JP Japan Prior art keywords この簡単なブートストラップ回路の短所は、pwmのデューティサイクルが高いと、ブートストラップコンデンサーがc drive この問題の解決策の1つは、別のチャージポンプ発振器を使って、デューティサイクルの全範囲にわたってc drive をv in
倍電圧発生回路 図1(a)は電源電圧VCCの2倍の電圧を発生する回路です。パルスV1はLow=0V, High=VCCを出力します。 ダイオードは、順バイアス印加時にオン、逆バイアス印加時にオフするスイッチとして働きます。チャージポンプ電源回路の高性能化の検討 HighEfficiency Charge Pump Circuits 松川 朋広 傘昊 名野 隆夫 † 小林 春夫 鈴木 達也 † 吉澤 美香 黒岩 伸幸 女屋 佳隆 † 群馬大学工学部電気電子工学科 〒 群馬県桐生市天神町 151 Tel 02 Fax 02 emailk2 チャージポンプ動作説明 チャージポンプ型昇圧回路において必要な部品はダイオードとコンデ ンサ(ブートストラップコンデンサ)です。ダイオードはicに素子として内 蔵されることが多く、ブートストラップコンデンサのみ外部で接続されます。



17 号 昇圧回路 Astamuse



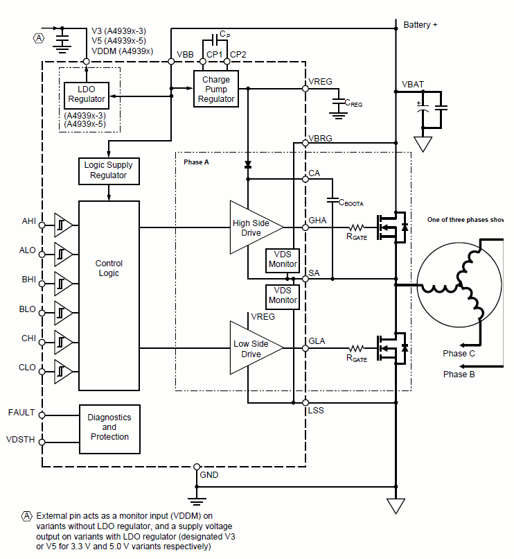
Allegro Microsystems 937 自動車用 3 相 Mosfet ドライバ
ブートストラップ転送スイッチ用いた4段チャージポンプ電源回路 試作したチップ写真 出力電圧の測定結果 12um CMOS プロセスを用いて試作。ブートストラップ コンデンサを使用して、N チャネル MOSFET に必要な、上記のバッテリ電源電圧を供給します。ハイサイド ドライブ用の内部チャージ ポンプにより、dc (100% デューティ サイクル) 動作が可能です。す。入力ロジック信号はブートストラップされた電源電圧まで 内部でレベルシフトされ、最大でグランドより115v高い電圧 でも動作できます。 ltc4440はハイサイドとローサイド両方の低電圧ロックアウ ト回路を内蔵しており、これらの回路は作動すると外付け



チャージポンプ回路



チャージポンプとブートストラップキャパシタとを有するハイサイド電力スイッチ
4 an1123j 21 ブートストラップ抵抗の寄与 スイッチング期間(t s)に供給電圧(v bsmax)から回路に供給する必要がある総電荷量は、式1 で 示されます。 q tot =q g i leak ⋅t s * * (式1) 変数qg は、パワー・デバイスのゲートとゲート・ドライバのレベル・シフターが必要とする総電図 4 ブートストラップ ブートストラップは幅広く使用されていて、特に降圧 dc/dc 電 圧変換で使用されます。これらは、ブートストラップが十分な性 能を実現できるアプリケーションで推奨されます。 ブートストラップのメリットは、次のとおりです。ンサを使用すれば可能にな ります。Figure 6b にブートストラップ回 路を示します。動作原理は、ブートストラップ・コンデンサ CB の スイッチングを Hブリッジ自体のDMOS電源スイッチで行なう以外、 チャージ・ポンプ回路の原理と同じです。この外付け



スイッチングレギュレーターで電力を安定化するには Dc Dcコンバーター活用講座 2 電力安定化 2 2 2 ページ Edn Japan



前向きに生きる 乾電池二本で2vp P出力のアンプ
チャージポンプ回路によるフローティングゲートトランジスタの 特性制御 " Characteristic Control of Floating Gate Transistor by Charge Pump Circuit " 電気電子情報通信工学専攻野末 喬城 Motoki Nozue 1背景 は 今,スマートフォンや 電圧安定化 昇圧チャージポンプDCDCブートストラップスイッチの設計と評価 西面 尚彰 電子・光システム工学科 橘研究室 1.概要 現在, ΔΣadコンバータやチャージポンプにスイッチトキャパシ タ回路が使われている しかし, 電源電圧の縮小に伴い単純なII ブートストラップ転送スイッチ使用のチャージポンプ 回路の設計と測定 21 オリジナルDickson チャージポンプ回路 図1にDicksonにより提案されたチャージポンプ回路を 示す1。ドレインとゲートがダイオード接続されたNMOS



初心者向け ダイオードチャージポンプ回路の 動作原理 や 用途 を解説します



スイッチングレギュレータの基本 ブートストラップ 電源設計の技術情報サイトのtechweb
ブートストラップ回路は、ブートストラップダイオード (以下bsd)とブートストラップコンデンサ(以下bsc)、電流制限抵抗 で構成されます。(図11) p 側igbtの駆動にbscを電源として使用し、p側(igbt,mosfetなど)オン時のゲートチャージ及び、p側素子の駆動ブートストラップ(チャージ・ポンプ)と呼ばれる電気 的に絶縁された電源(フローティング電源)で動作させ ることができる構成になっています(図2). 実際のゲート・ドライバic 図3に示すのは,1個のパワーmosfetを駆動で外部でブートストラップ可能な内部チャージ・ポンプ内蔵 アプリケーション dc およびステッ ピング・モータ・ ドライブ 位置および速度サーボ機構 工場自動ロボット nc 装置 コンピュータ用プリンタおよびプロ ッタ 機能図 figure 1



Ltc70のdc Dcコントローラ Analog Devices Digikey



チャージポンプ回路
画像 ブートストラップ チャージポンプ 違い ブートストラップ チャージポンプ 違い ( 2 ) チャージポンプ回路 チャージポンプ回路とは、Nch MOSFET のゲート駆動電圧生成用の昇圧回路です。 図 35 に例としてCross Couple 型のチャージポンプ回路の基本動作915 は内部にチャージポンプ回路を有しており、電源電圧7v からの駆動が可能です。また、条 件によっては5v からの駆動も可能です。 ブートストラップコンデンサは、ハイサイドのn チャネルパワーmosfet を駆動するためのゲート電 圧を作り出します。ブートストラップ(チャージ・ポンプ)と呼ばれる電気 的に絶縁された電源(フローティング電源)で動作させ ることができる構成になっています(図2). 実際のゲート・ドライバic 図3に示すのは,1個のパワーmosfetを駆動で



Toshiba Semicon Storage Com



初心者向け ブートストラップ回路の 原理 を解説します



回路編 第8回 ゲートドライバ モータの鳴らし方byhanden



ブートストラップ回路の仕組みと動作原理 用途を解説 Analogista



回路編 第8回 ゲートドライバ モータの鳴らし方byhanden



ブートストラップ回路の仕組みと動作原理 用途を解説 Analogista



Allegro Microsystems 915 3 相 Mosfet ドライバ



St Com



初心者向け ダイオードチャージポンプ回路の 動作原理 や 用途 を解説します



Jpb2 チャージポンプ回路 Google Patents



Irf Com



St Com



Toshiba Semicon Storage Com



回路編 第8回 ゲートドライバ モータの鳴らし方byhanden



ブートストラップ入門 Rで学ぶデータサイエンス 4 汪 金芳 桜井 裕仁 金 明哲 本 通販 Amazon



スイッチングレギュレーターで電力を安定化するには Dc Dcコンバーター活用講座 2 電力安定化 2 2 2 ページ Edn Japan



Kobaweb Ei St Gunma U Ac Jp



ブートストラップ回路の仕組みと動作原理 用途を解説 Analogista



ブートストラップ回路の仕組みと動作原理 用途を解説 Analogista



ハイサイドnチャネルゲートドライバ サボり日記



Kobaweb Ei St Gunma U Ac Jp



スイッチングレギュレーターで電力を安定化するには Dc Dcコンバーター活用講座 2 電力安定化 2 2 2 ページ Edn Japan



正しく動くブートストラップ型スイッチング電源は Cq出版社 オンライン サポート サイト Cq Connect



チャージポンプと Chaaji Ponpu To 英語 意味 英語訳 日本語の例文



回路編 第8回 ゲートドライバ モータの鳴らし方byhanden



Infineon Com



スイッチングレギュレータの基本 ブートストラップ 電源設計の技術情報サイトのtechweb



ブートストラップ回路の仕組みと動作原理 用途を解説 Analogista



Cqpub Co Jp



15 0872号 出力回路 Astamuse



パワエレ ゲートドライバ用カスケードブートストラップ回路 Cascaded Boot Strap Circuit For Gate Drivers Youtube



Infineon Com



ゲートドライバからのmdで優勝せえへん Keio Robotics Association



くろのす 10倍の時間が欲しい ブートストラップやってるbuckは普通にハイサイドにnch使うよね 100 Duty出来る チャージポンプ入りのはなかなか出会えないけど世の中には有るぞ もちハイサイドnch



新しいコレクション ブートストラップ チャージポンプ ブートストラップ チャージポンプ 違い Blogjpmbaheprkd



01 号 チャージポンプ回路 Astamuse



チャージポンプについて 添付したの回路図についての質問があります Yahoo 知恵袋



ブートストラップ回路の仕組みと動作原理 用途を解説 Analogista



ハイサイドゲート Darkside 対応しました



ハイサイド駆動回路用チャージポンプ回路及びドライバ駆動電圧回路



初心者向け ダイオードチャージポンプ回路の 動作原理 や 用途 を解説します



チャージポンプ Wikipedia



Allegro Microsystems 957 フル ブリッジ Mosfet ドライバ



奈良高専での研究セミナーに参加 第6回 電力変換制御技術研究室 川上研究室



チャージポンプとブートストラップキャパシタとを有するハイサイド電力スイッチ



Tij Co Jp



ブートストラップ回路の仕組みと動作原理 用途を解説 Analogista



くろのす 10倍の時間が欲しい ブートストラップやってるbuckは普通にハイサイドにnch使うよね 100 Duty出来る チャージポンプ入りのはなかなか出会えないけど世の中には有るぞ もちハイサイドnch



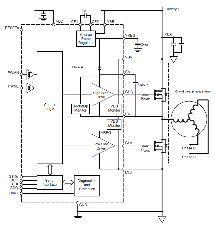
928 車載用ハーフブリッジmosfetドライバー Allegro Microsystems



Toshiba Semicon Storage Com



Using Mosfet Drivers For Motor Drives Article Mps



01 号 チャージポンプ回路 Astamuse



初心者向け ブートストラップ回路の 原理 を解説します



Kobaweb Ei St Gunma U Ac Jp



高耐圧ipdのブートストラップ回路とは何ですか 東芝デバイス ストレージ株式会社 日本



ハイサイドゲート Darkside 対応しました



ダイオードチャージポンプによる多電圧出力 電源icのトレックス セミコンダクター Torex



Infineon Com



ダイオードチャージポンプによる多電圧出力 電源icのトレックス セミコンダクター Torex



Using Mosfet Drivers For Motor Drives Article Mps



Analog Com



Infineon Com



01 号 チャージポンプ回路 Astamuse



高耐圧ipdのブートストラップ回路とは何ですか 東芝デバイス ストレージ株式会社 日本



チャージポンプ回路



Lmd100 3a 55v Hブリッジドライバ Ti Mouser



電圧発生 昇圧 回路 チャージポンプ



4004のブートストラップキャパシタ Ksmakotoのhatenadiary



回路編 第8回 ゲートドライバ モータの鳴らし方byhanden



18 0195号 電力変換装置 Astamuse



St Com



17 号 チャージポンプ回路用の駆動回路 及びチャージポンプ回路 Astamuse



Analog Com



ブートストラップ回路の仕組みと動作原理 用途を解説 Analogista



ゲートドライバからのmdで優勝せえへん Keio Robotics Association



Ltc3261 反転型チャージポンプモジュール サポート ストロベリー リナックス



Pythonライブラリ定番セレクション 特価キャンペーン Django Webアプリ開発実装ハンドブック Python Bootstrapによる効率プログラミング チーム 1000円以上送料無料 処理の流れがその場でわかる カルポ



ダウンロード済み ブートストラップ チャージポンプ 違い 5926 ブートストラップ チャージポンプ 違い Mbaheblogjp325n



Max5051 並列接続可能 クランプ付2スイッチ電源コントローラic Maxim Integrated



高性能ゲート駆動によるganの活用 Shunlongweico Ltd



Tij Co Jp



Semicon Sanken Ele Co Jp



チャージポンプとブートストラップキャパシタとを有するハイサイド電力スイッチ



電力変換一般 主回路スイッチング素子の制御態様 ターンオン



Allegro Microsystems 939 自動車用 3 相 Mosfet ドライバ



Masterpage



正しく動くブートストラップ型スイッチング電源は Cq出版社 オンライン サポート サイト Cq Connect



Semicon Sanken Ele Co Jp



Infineon Com



スイッチングレギュレーターで電力を安定化するには Dc Dcコンバーター活用講座 2 電力安定化 2 2 2 ページ Edn Japan


0 件のコメント:
コメントを投稿